EMC易倍(中国区)官方网站
集团首页
首页
关于我们
EMC易倍简介
组织架构
历史沿革
经理寄语
党创引擎
党建共创空间
思创融合品牌
支部会议
党课学习
主题党日
组织生活
工会活动
创讯进程
创新创业大赛
大创训练计划
双创协会公告
双创工作通知
创果UP榜
双创佳讯站
媒体圈热评
公司智慧堂
教研共生体
沙龙火花巷
协会聚变厅
大咖闪现日
师创π队
创院教师风采
双创校外导师
双创校内导师
创客∑风采
创新创业协会
创新创业精英
创客征集入口
孵化Ω苗圃
双创基地管理
孵化基地动态
基地运行成效
校外实践基地
创新创业品牌
沈科创业周报
沈科创业讲坛
沈科创客访谈
小科说创业
沈科创新论坛
创客精英班
沈科青创之旅
首页
创新创业品牌
沈科创业周报
正文
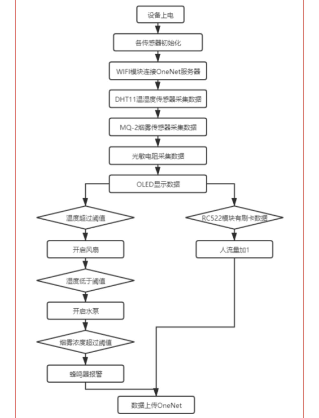
【沈科创业周报】 第八十九期
3966
2023-11-08 11:12:07
上条:【沈科创业周报】第八十四期
下条:【沈科创业周报】第八十七期
集团地址:辽宁省沈阳市浑南区全运二西路30号
邮编:110167 电话:024-31679767/31969585
Copyright © EMC易倍(中国区)官方网站 版权所有
辽ICP备11020003号-1
微信平台
抖音平台
微博平台